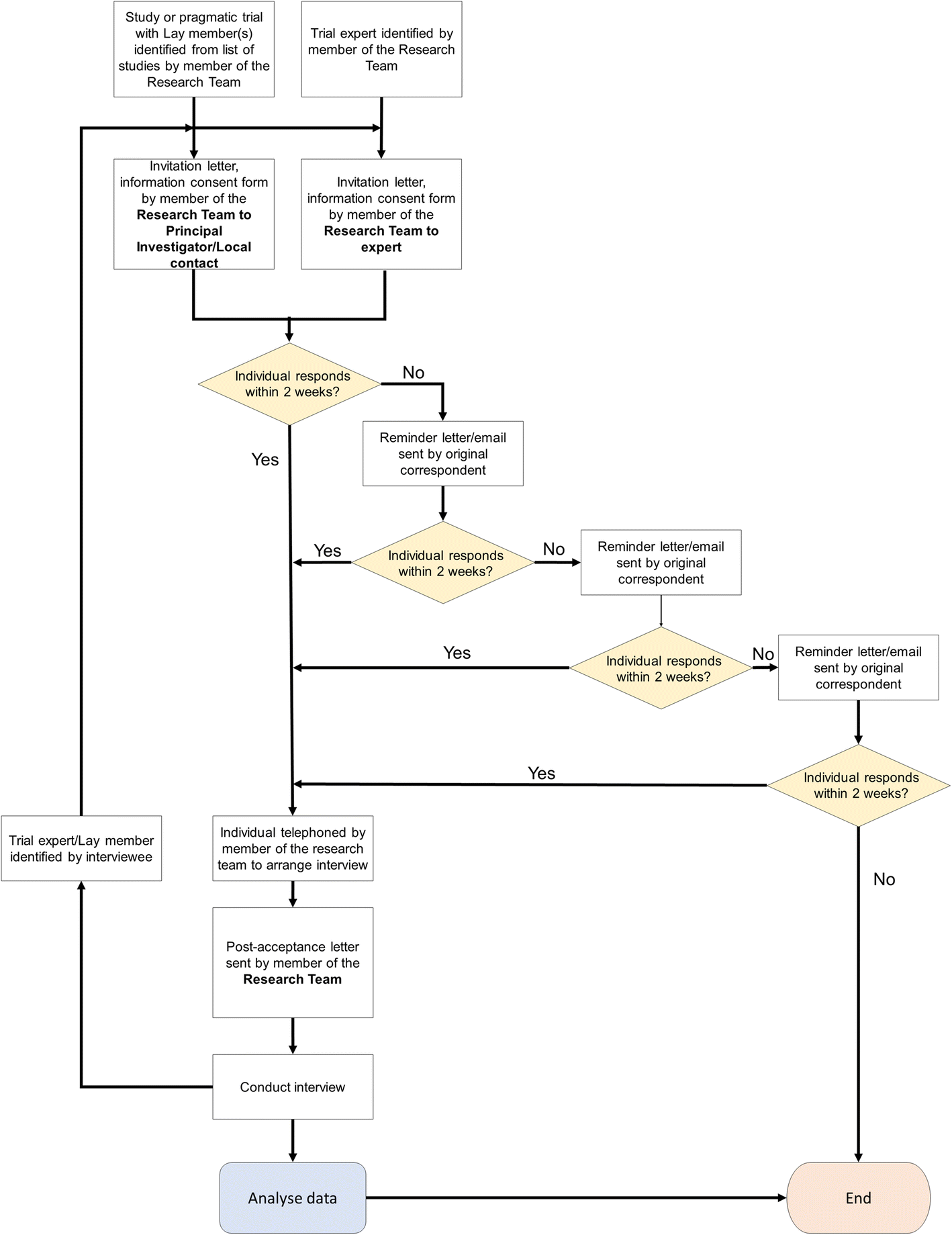
Fig. 1From: Stakeholder views regarding ethical issues in the design and conduct of pragmatic trials: study protocolInterview recruitment processBack to article page